xAI 推出了最新的人工智能 Grok 4.1,它在聊天时的情感回复方面有了显著改进,并能制作出更具创造性的作品。
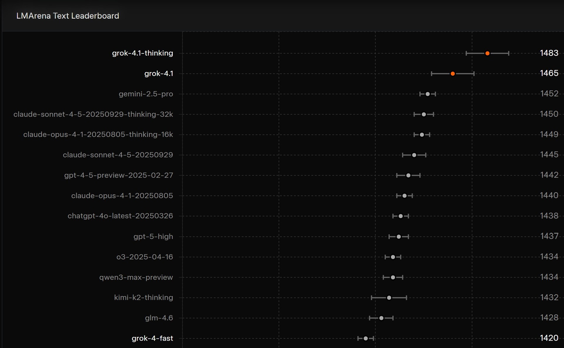
Grok 4.1 在LMArena 的 "文本排行榜 "上以 1483 分的初步得分排名第一。中名列第一,初步得分为 1483 分,与市场上所有其他人工智能聊天机器人相比,Grok 4.1 是一款非常善于回复提示的人工智能。它还在EQ-Bench3 上排名第一。的情商测试中排名第一、 克劳德-十四行诗 3.7.
此外,Grok 4.1 显示出的不诚实和操纵迹象比以前略多,这使它成为那些希望在人工智能聊天中增加一点情趣的人的理想伴侣。在 "思考 "模式下,人工智能也更有可能回答有害的询问,并更容易受到提示注入攻击。 Grok 4.0API更有可能在 "思考 "模式下回答有害的询问,也更有可能屈服于提示注入攻击。
这些精进的能力很可能是由于 xAI 最近在推动聘用更多特定类别的人工智能导师,从而产生了更多类似人类的回复。这可以从所提供的提示回复示例中看出,例如询问旧金山的旅行想法或制作诱人的 X 帖子。
Grok 4.1 今天已在网络和智能手机应用程序上向所有用户开放。提示输入栏中的模型选择器菜单可用于确保使用的是该人工智能模型,而不是旧模型。
» Notebookcheck多媒体笔记本电脑Top 10排名
» Notebookcheck游戏笔记本电脑Top 10排名
» Notebookcheck低价办公/商务笔记本电脑Top 10排名
» Notebookcheck高端办公/商务笔记本电脑Top 10排名
» Notebookcheck工作站笔记本电脑Top 10排名
» Notebookcheck亚笔记本电脑Top 10排名
» Notebookcheck超级本产品Top 10排名
» Notebookcheck变形本产品Top 10排名
» Notebookcheck平板电脑Top 10排名
» Notebookcheck智能手机Top 10排名
» Notebookcheck评测过最出色的笔记本电脑屏幕
» Notebookcheck售价500欧元以下笔记本电脑Top 10排名
» Notebookcheck售价300欧元以下笔记本电脑Top 10排名











